山东省人民政府关于印发山东省“十四五”教育事业发展规划的通知
鲁政发〔2021〕16号
各市人民政府,各县(市、区)人民政府,省政府各部门、各直属机构,各大企业,各高等院校:
现将《山东省“十四五”教育事业发展规划》印发给你们,请认真组织实施。
山东省人民政府
2021年10月21日
(此件公开发布)
山东省“十四五”教育事业发展规划
“十四五”时期是山东开启新时代现代化强省建设新征程的关键时期,教育是实现现代化的基础,强省必先强教。为加快推进教育高质量发展,根据《中国教育现代化2035》《山东省国民经济和社会发展第十四个五年规划和2035年远景目标纲要》等,制定本规划。
一、总体要求
(一)指导思想。高举中国特色社会主义伟大旗帜,以习近平新时代中国特色社会主义思想为指导,认真落实习近平总书记关于教育的重要论述和全国教育大会、全省教育大会精神,优先发展教育事业,全面贯彻党的教育方针,坚持社会主义办学方向,坚持稳中求进工作总基调,立足新发展阶段,完整、准确、全面贯彻新发展理念,主动服务和融入新发展格局。以立德树人为根本任务,以推动高质量发展为主题,以深化供给侧结构性改革为主线,以改革创新为根本动力,更加注重以德为本、以文化人,更加注重有教无类、因材施教,更加注重知行合一、学以致用,更加注重融合创新、共建共享,系统推进教育综合改革,统筹实施各类工程项目和行动计划,持续提高服务经济社会发展能力,不断增强人民群众教育获得感,为新时代现代化强省建设作出更大贡献。
(二)基本原则。
坚持党的全面领导。完善党领导教育工作的体制机制,坚持为党育人、为国育才,走中国特色社会主义教育发展道路,着力加强教育系统党的政治建设、思想建设、组织建设、作风建设和纪律建设,把制度建设贯穿其中,牢牢掌握教育领域意识形态工作的领导权、管理权、话语权,为教育高质量发展提供坚强的政治保证和组织保障。
坚持教育优先发展。把优先发展教育事业作为推进新时代现代化强省建设的重要先手棋,牢固树立抓教育就是促发展、谋未来的理念,推动教育体系与产业体系、社会体系、科技体系等有效对接,为经济社会高质量发展提供人才智力支撑。在经济社会发展规划上优先安排教育,财政资金投入上优先保障教育,公共资源配置上优先满足教育和人力资源开发需要。
坚持以人民为中心。坚持教育公益性原则,保障每个人平等受教育权益。以满足人民群众日益增长的美好生活需要为根本目的,把满足人生不同阶段的学习需求作为出发点和落脚点,着力解决群众最关心最直接最现实的教育问题,进一步减轻义务教育阶段学生作业负担和校外培训负担,不断促进教育发展成果更多更公平惠及全体人民,努力办好人民满意的教育。
坚持深化改革开放。用足用好改革关键一招,以改革的精神和创新的办法化解矛盾、破解难题。进一步深化教育领域综合改革,准确把握各项改革的系统性、整体性、协同性,抓重点、补短板、强弱项,推动教育领域制度机制更加成熟更加定型。坚持以开放促改革、促发展,实现教育内循环和外循环相统一,促进互容、互鉴、互通。
坚持统筹协调推进。主动服务和融入大局,统筹教育与经济、政治、文化、社会、生态文明各领域协调发展;统筹教育资源配置,加快缩小区域差距、城乡差距、校际差距,全面规范民办义务教育发展,持续提升基本公共教育服务均等化水平;统筹各级各类教育协调发展,科学定位、贯通衔接,突出特色、锤炼优势;统筹发展与安全,注重防范化解系统性风险。
(三)发展目标。
到2025年,基本建成高质量教育体系,教育治理效能明显提升,教育内生动力和发展活力进一步激发,人才培养水平和教育服务贡献能力显著增强,学习型、创新型、技能型社会建设加速推进,教育现代化水平走在全国前列。到2035年,全面实现教育现代化,全面建成教育强省和人力资源强省,为山东新时代现代化强省建设发挥关键支撑作用。
立德树人根本任务得到有效落实。形成德智体美劳“五育融合”、学校家庭社会协同育人的良好教育生态。全学段一体化的思想政治工作体系更加健全,育人途径和方法进一步完善,铸魂育人机制进一步优化,学生的爱党爱国情怀、社会责任感、法治精神、生态观念、创新精神和实践能力显著增强。
基本公共教育优质均衡发展。坚持有教无类,每一个学生都能获得适合的教育机会,基本公共教育服务均等化水平显著提高。学前教育实现普及普惠,保教质量明显提高。建立城乡一体的教育资源配置长效机制,开创义务教育优质均衡发展新格局,建成全国乡村教育振兴先行区。高中阶段教育实现特色、多样发展。特殊教育达到全国领先水平。
服务国家战略和山东经济社会发展能力显著提升。建成全国职业教育创新发展新模式、高等教育改革发展新样态,有效支撑山东半岛城市群在黄河流域生态保护和高质量发展中发挥龙头作用。省市一体化推进济南新旧动能转换起步区教育改革发展。“一带一路”教育合作全面推进,打造形成教育对外开放的桥头堡。建成一批高层次科技创新平台,形成一批具有重大影响力的创新成果,建立较为完善的科技成果转移转化机制。人才培养规模和质量契合“十强”现代优势产业集群发展需要。
教育治理体系和治理能力现代化水平全面提高。形成政府学校社会各负其责、协同治理的教育发展新格局。建立高效协调的分级统筹机制和完善的教育法规规章制度体系,形成完善的财政保障体制和高水平的师资保障体系。建立分学段、分类别、全覆盖的教育标准体系,以教育评价有效引领教育发展。教育信息化实现融合创新、智能引领,有力带动和促进教育现代化。进一步优化民办教育发展机制,规范和支持民办教育持续健康发展。

二、全面落实立德树人根本任务
(一)构建全学段一体化的思政工作体系。坚持不懈用习近平新时代中国特色社会主义思想铸魂育人,持续推动进教材、进课堂、进头脑,把教材体系、教学体系有效转化为学生的知识体系、价值体系。实施大中小学思政课课程体系拓展、教师培优育强、教学提质创优、教研科研助力、实践赋能增效、学院强基固本“六大行动”。深化大中小学思政课一体化建设,深入推进“同城大课堂”项目,打造一批思政“金课”,推出一批精品网络公开课,扩大受众覆盖面。高中阶段学校开设习近平新时代中国特色社会主义思想选修课和主题团课党课。全面推进课程思政建设,使各类课程与思政课程同向同行,构建全员全过程全方位育人格局,形成协同效应。统筹利用学校和社会资源,通过课上课下、校内校外等多种途径,广泛开展丰富多彩的学习教育实践活动。坚持学用结合,将习近平新时代中国特色社会主义思想全面纳入师范生培养、教师培训、教育行政管理干部岗位能力培训的必修课程,与推进山东教育高质量发展结合起来,与解决实际问题结合起来,不断提升思政教育能力。(省委教育工委、省委宣传部、团省委负责,列第一位者为牵头部门,下同)
(二)弘扬和践行社会主义核心价值观。以社会主义核心价值观为引领,深化大中小学德育课程一体化改革,构建学段衔接、学科融通的德育课程体系,实现整体性与阶段性、现实性与导向性的统一,增强针对性和实效性,提高吸引力和感染力。强化德育网络阵地建设,教育引导学生全面理解、正确对待重大理论和社会热点问题。立足山东传统文化资源优势,在教育系统大力弘扬中华优秀传统文化、革命文化、社会主义先进文化。传承红色基因,弘扬沂蒙精神,实施课程深化、课程拓展、资源支撑、文化建设、社会实践、网络引领、理论研究等重点项目,构建红色文化育人体系。将爱国主义教育有机融入教育教学各环节、贯穿国民教育全过程。各级各类学校要坚持以文化人、以文育人,深化学校文化建设,突出学校特点,进一步凝练提升学校办学思想和办学理念,普遍形成富有个性、得到师生广泛认同的校风学风。中小学校“一校一案”落实德育工作方案,将德育目标和内容融入教育教学各个环节,形成德育特色。积极加强新时代语言文字工作,着力实施“童语同音·学前学会普通话”行动、“职业技能+普通话”教育等工程,增强国家通用语言文字应用能力。深入推进民族团结教育,铸牢中华民族共同体意识。(省委教育工委、省委宣传部、省文化和旅游厅、团省委负责)
(三)加强和改进学校体育美育。坚持健康第一的教育理念,实施学校体育固本行动,保证每天校园阳光体育运动不少于1小时,完善“健康知识+基本运动技能+专项运动技能”体育教学模式,每个学生都能拥有自己喜欢的体育课程或体育活动项目。整合各级各类青少年体育赛事,完善青少年体育赛事体系。全省每年举办一届大中小学生参加的省市县足球、篮球等运动项目三级联赛,开展体育传统特色学校建设工作。建成体育教育强省。全面推进体教融合工作,完善学生体质健康测试和年度通报制度。在大中小学校设立专(兼)职教练员岗位,着力提升青少年学生体育运动专项技能。实施游泳普及行动,促进中小学生熟练掌握游泳和自救技能。到2025年学生体质健康测试优良率达到55%以上。强化美育育人功能,提升学生审美和人文素养。组织编写大中小幼美育课程一体化建设指南,明确各级各类学校美育课程目标,推动学校坚持以艺术课程为主,开设可满足学生多样化选择的艺术课程。逐步完善“艺术基础知识基本技能+艺术审美体验+艺术专项特长”的教学模式。实施“美育浸润行动计划”,评选“艺术教育特色学校”。加强体育美育场馆建设,改善场地器材建设配备,配齐配好体育美育教师,开齐开足上好体育美育课。(省教育厅、省体育局、省卫生健康委、省文化和旅游厅、团省委负责)
(四)提升青少年学生健康素养。突出加强新时代学校健康教育,形成政府主导、部门联动、学校主体、社会参与的学校健康教育体系,注重培养青少年学生的健康观念,养成良好日常卫生习惯,塑造积极健康的心理品质,形成终身受益的健康生活方式,夯实“健康中国”根基。在中小学全面开设健康教育课程,持续完善分学段、符合学生特点的健康教育课程内容与教学体系。在大中小学广泛开展校园爱国卫生运动。在大中小幼各学段师生中全面普及急救知识和技能,全面提升应急管理能力和师生健康护理水平。多种方式配齐中小学校医,高校校医院全部达到社区卫生服务中心标准。构建儿童青少年近视“三级监测”“三级预警”“三级防控”体系,总体近视率每年降低不少于1个百分点。建立健全大中小学生心理健康筛查、干预和跟踪服务制度,推动学校全面建立规范的心理健康档案制度。配齐配足大中小学心理健康教育专兼职教师队伍,各学校于2022年年底前配备到位,各中小学至少配备1名专职或兼职心理健康教育教师,超过1000人规模的学校必须配备专职教师;各高校按师生比不低于1∶4000比例配备专职心理健康教育教师,心理健康教育师资队伍原则上应纳入高校思想政治工作队伍管理。(省教育厅、省卫生健康委负责)
(五)加强大中小学劳动教育。充分发挥劳动综合育人功能,把劳动教育纳入人才培养全过程,与德育、智育、体育、美育相融合,贯通大中小学各学段,整合家庭、学校、社会各方面力量,丰富、拓展劳动教育的实施途径,引导学生树立正确的劳动观,崇尚劳动、尊重劳动,全面提高学生劳动素养。大中小学校全部开设劳动教育必修课,分学段、分年级明确劳动教育的目标要求和教育内容。将学生劳动参与情况、劳动素养发展情况纳入学生综合素质档案。紧密结合区域经济社会发展变化、学校类型、学生特点,建立劳动清单制度。推动学校每学年设立集体劳动周。加强劳动教育实践场所建设,组织学生参加日常生活劳动、生产劳动和服务性劳动。建立劳动教育省级实验区,省、市、县三级分别遴选建设一批示范性、区域性劳动实践基地、综合实践教育基地。(省教育厅、团省委负责)
(六)推进法治、生态文明和国防教育。深入学习宣传贯彻习近平法治思想,推进纳入高校法治理论教学体系。坚持以宪法为核心,以民法典为重点,深入推进教育普法工作,持续开展学生“学宪法 讲宪法”活动,实施青少年学生法育工程,积极推进综合性青少年法治教育实践基地建设,全面提升青少年法治意识和法律素养。推进习近平生态文明思想进校园,以生态文明教育为重点实施可持续发展教育,开齐开好环境教育地方必修课程。积极推进绿色校园建设,提升广大师生的勤俭节约意识。以总体国家安全观为统领,组织实施好大中小各学段国家安全教育,统筹各领域国家安全教育内容,适应不同学科专业领域和不同类型教育特点,全面增强大中小学生的国家安全意识。统筹军地教育培训资源,深化学校军事课和学生军事训练改革,将国防教育内容有机融入各级各类教育课程,试点“学校组训+基地轮训”等训练新模式。(省教育厅、省司法厅、省生态环境厅、省国防教育办公室、省军区战备建设局、省退役军人厅负责)
(七)扎实推进家庭学校社会协同育人。充分发挥家庭第一课堂、家长第一任教师的重要作用,引导帮助家长注重言传身教、提升家庭教育素养。实施家校共育行动计划,完善协同育人工作机制,家校协同加强中小学生作业、睡眠、手机、读物、体质管理,促进学生健康成长。密切家校沟通,落实教师家访制度,通过家访交流学生情况、宣传教育政策、联合制定育人策略。完善家长委员会制度,在反映家长诉求、补充教育资源、参与学校管理、监督学校运行等方面发挥更大作用。提高家庭教育指导服务专业化规范化水平。进一步推动公共图书馆、博物馆、美术馆、文化馆等免费向学生开放,健全学校教育资源向社会开放的运行机制,鼓励有条件的企事业单位、社会组织开放优质育人资源。充分发挥媒体的正面引导作用,营造良好教育生态。(省教育厅、省委宣传部、省文化和旅游厅负责)
三、系统构建高质量教育体系
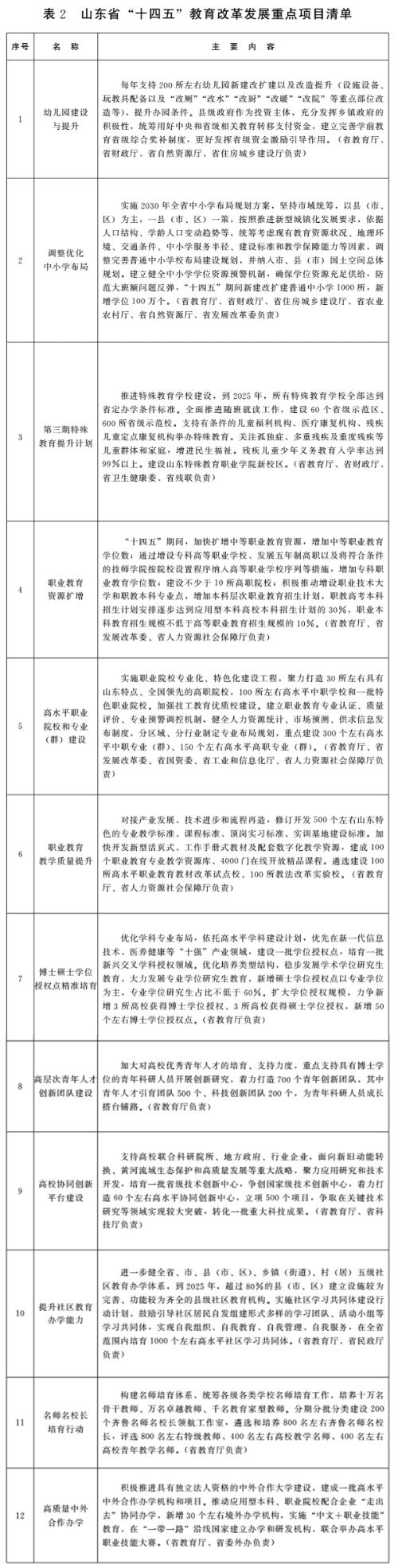
(一)发展普及普惠安全优质的学前教育。坚持省市统筹、以县为主的学前教育管理体制,实施第四期学前教育行动计划。启动学前教育普及普惠县建设,力争使55%左右的县(市、区)通过国家认定。坚持公益普惠的基本办园方向,加大公办园建设力度,城镇居住区配套幼儿园优先举办为公办园,充分利用农村中小学闲置校舍等举办公办园。每个乡镇至少建成一所具有独立法人资格的公办中心幼儿园,全面推行镇村一体化管理模式。动态调整公办园和普惠性民办园收费标准,加强成本调查和收费监管,坚决遏制过高收费。健全普惠性民办幼儿园投入和成本分担机制,严格落实生均财政经费补助政策,通过购买服务、综合奖补、减免租金等方式,引导和支持民办幼儿园提供普惠优质服务。全省普惠性幼儿园覆盖率超过85%。控制幼儿园班额,逐步达到国家规定标准。坚持以游戏为基本活动,加强游戏活动实验区、实验园建设工作,持续开展“小学化”倾向专项治理,规范办园行为,提升保教质量。建立科学的幼小衔接机制,推动幼儿园和小学双向协同、有效衔接。建立完善教研指导责任区制度,强化区域教研和园本教研。强化日常监管,每5所幼儿园配备1名责任督学。各类幼儿园依法依规配足配齐幼儿园教职工,专科及以上学历幼儿教师占比达到85%以上。新进幼儿教师全面实现持证上岗。(省教育厅、省发展改革委、省财政厅、省自然资源厅、省住房城乡建设厅、省民政厅负责)
(二)打造城乡一体优质均衡的义务教育。统筹城乡中小学布局,深化资源配置改革,把乡村教育振兴和薄弱学校改造提升作为推动县域义务教育优质均衡发展的关键抓手,坚持补齐乡村教育短板。进一步巩固拓展教育脱贫攻坚成果,有效衔接乡村振兴战略。推进全国乡村教育振兴先行区建设,实施义务教育强镇筑基行动计划,大力提高乡镇驻地教育水平,持续加大对乡镇寄宿制学校建设、功能教室和信息化建设的投入力度,实施农村中小学卫生厕所改造工程,持续改善办学条件;充分利用班额小的优势,深入开展课堂教学改革探索,结合乡土资源开发特色校本课程、实践体验课程,着力打造镇域办学特色和品牌。建立长效机制,逐步减少大校额并降低班额,有条件的地方探索小班化教学。支持各地探索实施初中提质专项计划,充分重视初中学段承上启下的重要性,努力促进城乡初中优质均衡发展,下大力气提升农村和乡镇初中学生学业水平。发挥优质学校示范辐射作用,建立完善强校带弱校、城乡对口帮扶等办学机制,实现整体提升。力争30%的县(市、区)通过县域义务教育优质均衡发展国家认定。严格落实义务教育就近入学制度和控辍保学责任。(省教育厅、省财政厅、省住房城乡建设厅、省农业农村厅、省自然资源厅、省发展改革委负责)
(三)切实减轻义务教育阶段学生作业负担和校外培训负担。全面落实党中央、国务院关于减轻义务教育阶段学生作业负担和校外培训负担(即“双减”)工作的决策部署,立足建设高质量教育体系,坚持高位推动、审慎稳妥,疏堵结合、标本兼治,依法规范、防范风险,强化学校育人主阵地作用,让校外教育培训回归育人正常轨道,促进学生全面发展、健康成长。建立作业统筹监管和激励约束机制,全面压减作业总量和时长。义务教育阶段课后服务实现全覆盖、有需求的学生全面保障,提升课后服务水平,满足学生多样化需求。构建校外培训机构规范发展长效机制,严格校外培训机构审批和监管。扎实开展校外培训机构专项治理,将“双减”工作列入对市县政府履行教育职责评价体系,强化追责问责。全面排查“双减”工作中存在的各类风险隐患,加强风险防控。坚持试点先行、以点带面,对重点难点问题先行试点,积累成熟经验,逐步在全省推广,确保“双减”工作平稳有序。(省教育厅、省委宣传部、省委网信办、省人力资源社会保障厅、省财政厅、省公安厅、省市场监管局负责)
(四)做强特色多样的普通高中教育。启动普通高中特色学校建设工作,布局建设一批依托国家规定课程,涵盖人文、社科、理工、艺体、科技等多个领域的特色高中。扩大特色高中招生自主权,依据特色学科自主提出中考科目达标要求。支持学校依据特色学科,采取更加灵活的选课走班方式,通过学分互认、课程先修等方式推进与高校联合育人。完善普通高中发展保障机制,所有普通高中实现办学条件达标,严格落实并逐步提高生均公用经费拨款标准。动态调整普通高中学费标准,允许办学特色突出的高中适当上浮。支持部分学校建设学科基地,逐步实现市域内高中学科全覆盖。充分发挥学科基地在教学研究、课题攻关、师资培训、拔尖创新后备人才培养等方面的辐射引领作用。推进普通高中新课程新教材实施国家级示范区和示范校建设工作,发挥引领带动作用。统筹考虑高考综合改革背景下师资、校舍、设施设备资源,满足选课走班等教学需要。(省教育厅、省发展改革委、省财政厅负责)
(五)完善纵向贯通横向融通的现代职业教育体系。优化职业教育类型定位,加快构建适应需求、纵横双通的现代职业教育体系,创新各类型、各层次职业教育发展模式,建成国家职业教育创新发展高地。推动行业企业和职业院校多方参与,高水平实施普通中小学生涯教育、职业启蒙和体验教育行动计划。夯实中职教育在现代职教体系中的基础地位,实施办学条件提升行动计划,每个县(市、区)至少建成一所高水平中职学校,保持职普比大体相当。进一步扩大普职融通试点范围,稳步推进普通高中和中等职业学校课程互选、学分互认、资源互通、学籍互转。以职业能力增进为主线,强化不同层次职业教育的有机衔接。推进中等和专科职业教育贯通培养,把发展本科职业教育作为优化高等教育结构和完善现代职业教育体系的关键一环,建设职业技术大学,在优质高职院校的骨干专业试办本科层次职业教育,完善高职院校与应用型本科高校联合培养模式。落实学历教育与职业培训并举并重的法定职责,助力培养“百万工匠”后备人才。全面建成普通中小学职业启蒙教育、中高等职业教育、专业学位研究生教育相贯通,职前培养职后培训相协调的人才培养体系。(省教育厅、省发展改革委、省工业和信息化厅、省人力资源社会保障厅负责)
(六)健全分类协调发展的高等教育体系。支持山东大学、中国海洋大学、中国石油大学(华东)、哈尔滨工业大学(威海)等驻鲁部属高校强化“双一流”建设,力争在若干学科领域达到世界一流水平。实施高水平大学和高水平学科建设计划,重点支持15所左右省属高校进入国家一流学科建设高校行列或国内同类型高校前列;重点建设10个左右基础力量雄厚、引领未来发展方向的优势学科,打造学科高峰;支持40个左右突出前沿引领的优势特色学科,构筑学科高原。建成康复大学,汇聚全球康复资源,促进康复、医疗等相关健康产业发展。筹建空天信息大学等高水平创新型大学。实施应用型大学建设工程,推动省属普通本科高校向应用型转型发展,重点从治理机制、师资队伍、教学资源、人才培养等方面,实现办学定位、办学思路、培养目标和培养方式的“四个转变”。大力支持应用型专业建设,以应用型专业发展带动应用型大学建设。实施研究生教育改革发展系列工程,建设高水平研究生教育体系。统筹配置全省高等教育资源,通过合并组建、新设增设、调整撤并、合作办学等多种形式,优化高校区域布局,在高等教育资源相对较少的区域适度增设高职院校,精准培育区域产业发展适用人才。推进科教融合向纵深发展,进一步创新体制机制,提高人才培养质量和科研创新能力。支持山东大学龙山校区(创新港)、曲阜师范大学曲阜校区扩建等项目。(省教育厅、省发展改革委、省科技厅、省财政厅、省残联负责)
(七)全面构建适宜融合的特殊教育体系。推动各级各类特殊教育协调发展,特殊教育学校实行十五年一贯制办学,推行免费教育。建立符合各类型特殊教育特点的教育质量评价标准,提升教育质量。全面推进融合教育,实施随班就读示范区、示范校建设工程,实现特殊教育资源中心全覆盖。配足配齐特殊教育教师。积极推广医教结合、康教结合模式,注重残疾学生的潜能开发和缺陷补偿。加强残疾学生职业技能提升和创业培训,提高融入社会和终身发展能力。(省教育厅、省发展改革委、省财政厅、省人力资源社会保障厅、省卫生健康委、省残联负责)
(八)规范和支持民办教育持续健康发展。坚持教育公益性,依法支持和规范社会力量举办民办教育。完善民办教育分类管理制度体系,平稳有序推进民办学校分类管理改革,落地落实差异化扶持政策。严格控制民办义务教育比重,确保义务教育学位主要由公办学校提供或通过政府购买学位方式提供,原则上不再审批设立新的涉及民办义务教育阶段学校。确保落实普惠性民办幼儿园、义务教育阶段民办中小学、中等职业教育生均财政经费补助政策,依法保障民办学校教职工社会保障权益。健全民办学校财务、会计制度和资产管理制度,推动建立收费和账户监管制度。探索建立教育质量监测评估和第三方评价制度。健全民办学校风险防控和退出机制,规范办学秩序。建立完善民办教育综合治理体系,推进民办教育领域社会信用体系建设。提高民办教育办学水平,培育一批高水平、有特色的民办学校。(省教育厅、省发展改革委、省财政厅、省人力资源社会保障厅、省民政厅负责)
(九)加快发展服务全民终身学习的教育体系。探索建立学习成果认证、积累与转换办法,促进各类学历教育和非学历教育学习成果认定转换,推动继续教育与普通教育、职业教育统筹协调发展。建设山东省学分银行,建立个人终身学习账户。推动高等继续教育转型发展,深化办学模式、专业课程体系、服务功能等改革创新,形成学习形式多样、质量要求同等的学历继续教育办学格局,显著提升非学历继续教育办学规模和质量,打造形成一批特色精品。广泛开展面向新生代农民工、新型农业经营主体、高素质农民、失业人员、退役军人等特定群体的技能培训和农村劳动力转移培训,探索实施订单定向培训。统筹推进企业职工全员培训、专业技术人才知识更新工程,大力发展基于工作场所的继续教育,畅通一线劳动者继续学习深造的途径。鼓励学校教育资源向社区教育延伸,持续开展全民终身学习活动周、全民阅读活动,鼓励各类文化机构场馆为居民开设终身学习公共课堂,培育一批终身教育品牌项目,建设居民终身学习体验基地。健全激励考核制度,把服务全民终身学习情况纳入对职业学校和高等学校的综合评价。创新发展老年教育,充分发挥各级老年大学对老年教育的示范引领作用,完善老年教育办学服务体系,社区教育机构普遍举办老年教育活动。加强山东开放大学体系建设,强化应用型人才培养特色,大规模应用线上线下相结合的混合式教学模式,为学习者提供更加便利、优质的教育服务。拓宽经费投入渠道,探索政府、市场、社会组织、学习者等多主体分担的经费筹措机制,支持社区教育事业发展。(省教育厅、省工业和信息化厅、省民政厅、省人力资源社会保障厅、省农业农村厅、省文化和旅游厅、省委老干部局、省退役军人厅负责)
四、着力提升人才培养质量
(一)推进基础教育课程教学改革。严格落实中小学国家课程方案和课程标准,开齐课程、开足课时。积极推进课程整合,强化跨学科学习,统筹课时安排,打破学科知识壁垒。启动实施强课提质行动,分学段、分学科制定课堂教学基本要求,支持教师结合学校特色、学生特点、教学个性等因素进行课堂教学改革创新,形成一批优秀教学案例。积极推进基于情境、问题导向的教学创新,强化实践教学,打破学校的传统边界,增强学生解决实际问题的能力。强化基础教育教学成果孵化培育与推广应用,命名建设一批省级教学改革实验校、实验区。全面建立学情会商和中小学教师教学述评制度,任课教师每学期对每个学生进行学业述评,形成述评报告,开展差异化教学和个别化指导。健全完善中小学生课后服务供给制度,坚持公益普惠方向,将课后服务纳入教师工作量计算范畴,施行“一校一案”,鼓励支持幼儿园、小学将课后服务时间适当延长,满足家长和学生需求。到2021年年底,按国家课程方案规定的课程门类以及当地实际,各级教研机构配齐所有学科专(兼)职教研员,持续优化四级教研联动、教学视导、教学示范与帮扶、教研员联系学校、教研员任教等制度,建立起富有山东特色的新时代教研体系,为基础教育课程教学改革提供强有力的专业支撑。(省教育厅负责)
(二)深化职业教育育人机制改革。推进产教融合、校企合作,促进教育链、人才链与产业链、创新链的有效衔接。遴选建设一批省级产教融合型示范区(园),积极推动各设区的市、中高职院校和企业参与国家职业教育产教融合试点,充分发挥企业重要办学主体作用,实施多种形式的混合所有制办学。按照多元化投入、市场化运作、企业化管理方式,每个设区的市至少建设一个共享性的大型智能(仿真)实习实训基地,支持山东(济南)智能仿真公共实习实训基地建设成国家级基地。推动职业教育集团实体化运转,建设40个示范性职教集团、150个产教融合实训基地。实施技工教育优质校建设工程,支持技工教育集团化发展。推进“三教”改革深度开展,探索建立具有山东特色的高层次学徒制技能人才培养模式。深入实施1+X证书(即“学历证书+职业技能等级证书”)制度,扩展省自主开发职业技能等级证书覆盖范围,“岗课赛证”综合育人,不断提高行业企业认可度。扩大职业学校学生专业技能测试范围和规模,促进专业能力和职业素养提升。大力推进管理体制改革,落实职业院校在内部管理、专业设置、教师招聘、职称评聘、内部薪酬分配、校企合作等方面的办学自主权。加强职业教育理论与政策研究,完善职业教育教科研体系,提升专业服务水平。发挥黄河流域产教融合联盟作用。建设山东(潍坊)黄河流域高素质技术技能人才实训中心。建成中国职业教育博物馆和职业体验馆。(省教育厅、省发展改革委、省工业和信息化厅、省国资委、省人力资源社会保障厅负责)
(三)优化本科教育应用型人才培养方式改革。推动高校根据办学定位和学科专业特色,结合经济社会发展需求,加速存量调整与增量优化,改进优化专业方向,促进学科交叉融合,大力培养应用型人才。加强新工科、新医科、新农科、新文科示范性本科专业建设。积极参加工程教育、医学教育等国际标准实质等效的专业认证,以及师范类专业认证和其他高水平专业认证,推动专业建设对接行业标准、体现产业需求。实施现代产业学院建设计划,建设一批跨学科、跨专业的现代产业学院,打造一批融人才培养、科学研究、技术创新、企业服务、学生创业等功能于一体的人才培养实体。实施多种形式的校地一体、市校融合工程,实现共生共荣、互利多赢。开展一流本科课程建设,完善以教学成效为导向的课程建设激励机制。加强教材建设,坚持凡选必审,落实高校党委对教材建设的主体责任。深化学分制改革,支持学生跨专业、跨学科、跨院系、跨学校自主选择专业和课程。推行学业导师制度,指导学生按照个性化发展需求制定差异化修读方案。强化质量意识,健全内部质量控制机制,针对课堂教学、实习实践、考试评价等关键环节,完善发展性评价制度,建立全过程全方位人才培养质量监控、反馈、改进体系,持续提升办学质量。严格过程管理,加大过程考核比重,严格考试纪律,严把毕业出口关。(省教育厅、省工业和信息化厅、省卫生健康委、省农业农村厅负责)
(四)分类推进研究生人才培养模式改革。加大省级统筹力度,着力推动高等学校与科研院所协同育人,注重学术学位研究生创新能力培养。加强系统科研训练,以大团队、大平台、大项目支撑高质量研究生培养。鼓励校校、校所联合举办研究生暑期学校、学术论坛等形式多样的学术训练活动,搭建学术交流平台,提升科研创新能力。深化产教融合育人机制,着重培养专业学位研究生实践创新能力。探索研究生培养单位与行业企业开展“定制化人才培养项目”,实施“专业学位+能力拓展”育人模式,推进专业学位与职业资格紧密衔接,提升职业胜任能力。推动高校分类制定学位授予标准,探索将专业实践、产品研发、创意创作、职业技能等作为专业学位研究生学业评价的重要内容。逐步推进培养单位实行全部学位论文盲审制度,将学位论文抽检结果作为高校年度绩效考核和学位授权点合格评估的重要指标。建立健全以研究生人才培养质量为主要依据的研究生教育资源配置机制,建设一批研究生教育综合改革试点校,建设一批省级产教融合研究生联合培养基地,持续提升高层次人才供给能力。(省教育厅、省工业和信息化厅、省科技厅、省发展改革委负责)
(五)加快重点领域急需紧缺人才培养。对接“十强”现代优势产业集群,以人才需求为导向,推进产教融合、精准对接,切实提高服务支撑能力和贡献度。深化高校工程教育改革,加大理工科人才培养力度,探索实行高校和企业联合培养高素质复合型工科人才的有效机制。加强农业生物技术研发、育种、农业机械等相关领域学科专业建设,服务支撑现代农业发展。根据基层农技推广岗位需求,做好公费农科生培养工作,加快培养涉农高层次人才。加快发展面向农业农村的职业教育,遴选建设50所左右乡村振兴人才培养优质校,开展大规模职业技能培训和高素质农民学历提升行动计划,培养培训新型高素质农民和农村实用人才,助力打造乡村振兴齐鲁样板。健全公共卫生人才培养体系,布局建设一批高水平公共卫生学院,大力发展公共卫生硕士专业学位教育,积极争取首批增列公共卫生博士专业学位教育,促进公共卫生教育与临床医学教育融合。面向健康山东战略需求和健康产业发展,加大老年护理、婴幼儿发展与健康管理、婴幼儿保育等学科专业建设力度。大力发展海洋教育,建成规模可观、梯度合理的海洋教育特色学校集群、海洋人才培养体系和评价体系,打造海洋特色人才培养高地。支持青岛建设人工智能教育标杆城市和全国智慧教育示范区。支持国防特色学科和紧缺专业建设,探索建立军地高校学分互认和转换制度,加大军地合力培养军事人才力度。(省教育厅、省发展改革委、省农业农村厅、省卫生健康委、省海洋局、省委军民融合办负责)
(六)注重创新精神培育和创新创业能力培养。将创新精神培育和创新能力培养贯穿各级各类教育和教育教学全过程,爱护和培养创新天性,激发好奇心、想象力,形成学生健康的创新人格。全面强化青少年科技教育,着力提升科普公共服务能力,实现所有学校全覆盖,切实提升全民科学素养,增强创新实践能力。持续深化人才培养模式改革,健全有利于拔尖创新人才和高层次应用型人才脱颖而出的招生选拔机制,探索开展长学制培养,完善申请考核、本硕博连读、硕博连读、直接攻博等选拔办法。对接创新驱动战略,重点支持研究生参与基础性、战略性、前沿性科学研究和共性技术研究,着力提升研究生特别是博士研究生原始创新能力。推进创新创业教育与专业教育深度有机融合,研究制定山东省高校创新创业教育融入专业教育指导纲要。实施大学生创新创业训练计划,组织好“互联网+”大学生创新创业大赛、大学生科技创新大赛等活动,全面引领带动大学生创新创业能力提升。加强专业化创新创业指导,引导毕业生投身服务城乡社区和新业态领域创新创业,并带动就业。健全大学生就业指导服务体系,促进终身可持续发展。(省教育厅、省科技厅、省工业和信息化厅、省人力资源社会保障厅负责)
(七)提高对特定教育群体的精准化服务水平。健全家庭经济困难学生精准资助机制,完善学生资助政策,让家庭经济困难学生都能接受公平、有质量的教育。健全学困生个性化帮扶机制,对于学习困难的学生,建立学习情况跟踪、学情分析和帮扶责任落实制度,提升学业完成率和学业质量。健全留守儿童关爱与精准帮扶机制,全面关注学生的思想、学习和生活状况,保障健康成长。完善进城务工人员随迁子女享受均等基本公共教育服务保障机制,落实就近入学原则和异地升学考试政策。实施专门学校建设行动计划,加快推进专门教育工作,有效发挥教育矫治作用,挽救涉罪和有严重不良行为的未成年人。提升内地西藏班、新疆班和青海海北班教育教学与管理服务水平,优化少数民族地区教育对口支援工作机制,提高被支援地区自我发展能力。(省教育厅、省财政厅、省发展改革委负责)
五、努力建设高素质专业化创新型教师队伍
(一)加强师德师风建设。将师德师风作为评价教师队伍素质的第一标准,把师德表现作为教师资格定期注册、业绩考核、职称评审、岗位聘用、评优奖励的首要要求。充分发挥师德涵养基地和教师实践教育基地的作用,强化师德实践,擦亮山东教师志愿服务品牌,广泛开展中青年教师社会实践和校外挂职,让教师充分了解国情民情,更好落实立德树人根本任务。完善学生、家长和社会参与的师德监督机制,健全师德失范行为和重大问题报告、惩处机制。倡树师德典型,打造“齐鲁最美教师”和“山东省教书育人楷模”选树活动品牌,在全社会营造尊师重教的良好风尚。建好中国教师博物馆。(省教育厅、省委宣传部、省人力资源社会保障厅负责)
(二)构建高水平教师培养培训体系。大力振兴教师教育,调整、优化师范院校和师范专业布局,加大对省级教师教育基地的支持力度。创新机制、整合资源,建设职业技术师范大学,支持一批高水平工科院校举办职业技术师范教育,鼓励行业组织和领军企业积极参与教师培养。加快推进师范类专业认证,深化教师教育课程改革,强化师范生“三字一话”、信息技术应用等教学基本功和教学技能训练,加强特殊教育必修课程和选修课程建设,重视融合教育能力培养,支持辅修第二学位或特长类、非学科类课程,严格师范生实习管理。重视学前教育专业学生游戏实施能力培养。改进完善师范生公费教育工作,建立激励性竞争机制,稳定公费师范生培养规模。完善市级政府委托高校培养师范生制度。重点依托国有企业、大型民企,建立覆盖主要专业领域的1000个左右职教教师企业实践流动站。实施职业院校教师素质提高计划,办好高校教师教学创新大赛、高校青年教师教学比赛等竞赛活动,带动教师教学能力提升。(省教育厅、省委编办、省人力资源社会保障厅、省财政厅负责)
(三)深化教师管理综合改革。建立中小学教职工编制统筹配置调整机制,提升统筹层级,完善周转编制专户政策,提高学科教师补充的针对性,逐步解决教师结构性、阶段性、区域性短缺问题。全面清查挤占、挪用、截留中小学编制和在编不在岗、吃空饷等现象。切实纠正在编教师长期在民办学校任教的问题,严格规范中小学教师借调使用。持续深化中小学教师职称制度改革。加强高校职称评审事中事后监管。推动建立课时工作量、工作实绩、岗位等级等相衔接的中小学教师绩效工资分配制度,向班主任、教学一线和教育教学效果突出的教师倾斜,中小学教师参与课后服务情况与绩效工资分配挂钩。落实好高校教师绩效工资分配实施办法,奖励性绩效占比不低于绩效工资总量的70%。逐县开展县域内师资均衡配置水平指标监测,推动“县管校聘”改革落地落细。深化中小学校长职级制改革,完善校长培养选聘、履职考核、薪酬保障、交流轮岗等制度。职业院校和应用型本科院校公开招聘高层次、高技能人才担任专任教师,可采取试讲、技能操作、专家评议或直接考察的方式组织招聘。(省教育厅、省委编办、省人力资源社会保障厅负责)
(四)提高教师地位和待遇。健全中小学教师工资正常增长机制和义务教育教师工资与公务员工资长效联动机制,确保义务教育教师平均工资收入水平不低于或高于当地公务员平均工资收入水平。完成3万套乡村教师周转宿舍建设任务,落实乡村教师按规定享受乡镇工作补贴和生活补助政策。深化高校教师薪酬制度改革,扩大学校收入分配自主权,推动建立适应各类岗位特点的内部激励机制。高校、职业院校通过校企合作、技术服务、社会培训、自办企业等创收净收入,可按照不低于50%的比例用于奖励性绩效工资分配,纳入绩效工资总量管理。支持高校、职业院校教师通过科技成果转化、按规定兼职、在职创办企业、离岗创新创业等方式获得合理收入。鼓励支持各地实施形式多样的教师关爱工程。推行教师优待政策,鼓励有条件的地方实行教师乘坐公交、地铁、游览景区等免费政策。开展各级优质课和教学能手评选活动。开展多种形式的教师表彰奖励活动,定期表彰一批优秀教师和教育工作者。(省教育厅、省委组织部、省发展改革委、省人力资源社会保障厅、省财政厅负责)
六、加快完善高校科技创新体系
(一)全面提升高校创新能力。强化基础研究和基础学科人才培养,突出培育科学精神、创新能力、批判性思维。实施高等学校科研创新平台建设工程,将高校打造成为知识创新、技术创新与文化创新的重要策源地。优化实施泰山学者、齐鲁青年人才等高层次人才工程,着力在高校培养和汇聚一批具有国际影响力和国内领先水平的学科带头人、一大批具有创新能力和发展潜力的青年学术带头人,建立一支高水平的创新型科技人才队伍。结合区域资源优势和特色,在全省高校分批立项建设一批重点实验室,实现高水平学科全覆盖。深化高校科研放管服改革,落实科研经费“包干制”,不设经费科目比例限制,由科研团队自主决定使用。充分利用和发挥黄河三角洲独特的地理区位和自然条件优势,面向黄河流域生态保护和高质量发展战略需求,强化支持高校实验室等科研创新平台建设,争取在耐盐碱高效开发利用等共性关键技术研究、前沿技术创新等方面实现较大突破。充分发挥高等学校、科研院所的优势和潜力,与驻鲁军事院校及科研院所共建实验室、共享大型仪器设备、共享高水平师资,建立一批军民结合、产学研一体的科技协同创新平台,推进军民技术双向转移和转化应用。(省教育厅、省委组织部、省科技厅、省发展改革委、省工业和信息化厅、省农业农村厅、省委军民融合办负责)
(二)加快推进科技成果转移转化。建立以需求为导向的科技成果转化机制,培育5个国家级成果转化和技术转移基地,在全省高校建设30个省级科技成果转化和技术转移基地、技术推广服务中心。支持高校与地方政府、行业企业联合共建校地(企)技术研究院、工业技术研究院等新型研发机构,共同参与“1+30+N”创新创业共同体建设,提升产学研合作和开放创新水平。完善科技成果转化登记、收益分配制度和服务保障体系,高校普遍建立专业化科技成果转移转化服务平台和知识产权运营专门队伍,加强与第三方专业机构的合作,加快科技成果转化和产业化。优化大学科技园布局,新增10个以上国家大学科技园培育基地,引导高校师生围绕经济社会发展需求开展创新创业活动。将职业院校打造成为支撑区域中小企业发展的技术技能创新平台和技术研发中心。实施百校百企协同发展计划,优势学科专业对接优势行业企业,形成人才培养、科技创新共同体,建设一批创客空间和创新创业孵化器,到2025年,应用型高校科技成果转化率超过1/3,服务经济社会发展的能力及贡献度显著提高。(省教育厅、省科技厅、省工业和信息化厅负责)
(三)加强哲学社会科学理论创新。坚持马克思主义指导地位,树立正确的政治方向、价值取向和学术导向,促进以育人育才为中心的高校哲学社会科学各学科门类繁荣发展,形成具有山东优势和体现中国特色、中国风格、中国气派的哲学社会科学学科体系、学术体系、话语体系。大力推进马克思主义理论研究与建设工程,建设2—3个高水平当代马克思主义研究基地。建强山东省习近平新时代中国特色社会主义思想研究中心,遴选设立一批重点社科理论研究基地。抓好重点马克思主义学院建设。大力加强基础学科研究,注重发展优长学科,加快发展新兴学科、交叉学科和边缘学科,扶持地方特色文化研究。深化重大现实问题研究,提升资政建言能力,建立一批机制灵活、特色鲜明、能发挥重要作用的重点研究基地和特色智库,产生一批对经济社会发展具有重要参考价值、对人民群众精神生活产生重要作用、在国内外产生广泛影响的研究成果,更好服务新时代现代化强省建设。(省教育厅、省委宣传部负责)
(四)打造具有全球影响力的儒学中心。推动中华优秀传统文化创造性转化、创新性发展,充分发挥儒家思想发源地、儒学科教人才富集的突出优势,建成一批特色鲜明的儒学文化协同创新平台,组织实施一批重大理论创新工程,形成一批继往开来的研究成果,儒家文化研究创新能力达到国际领先水平,巩固世界儒学研究和文明交流互鉴的核心地位,保持在儒家文化圈的主动权,提升儒学传承创新的国际话语权。依托国际孔子文化节、尼山世界文明论坛、尼山世界儒学中心等高端平台,着力打造世界儒学研究高地、儒学人才聚集和培养高地、儒学普及推广高地、儒学国际交流传播高地,同时,做好齐文化、黄河文化、泰山文化、运河文化、海洋文化的研究阐发和普及教育。加强高校儒学相关专业人才培养,深入挖掘儒学民间传承人才资源,建立儒学人才资源库。加大“儒学大家”“尼山学者”等高端人才培养引进力度,聚集一批世界一流的儒学研究创新领军人才。提高中华文化软实力,推动不同文明交流互鉴、和平共处、和谐共生,为构建人类命运共同体贡献更大的智慧和力量。(省委宣传部、省教育厅、省委组织部负责)
(五)大力支持新型教育智库建设。围绕推动山东教育高质量发展,积极构建扎根齐鲁的山东教育智库系统,以服务党和政府决策为宗旨、以政策研究咨询为主攻方向,充分发挥战略研究、资政建言、舆论引导、服务学校等积极作用,打造一批在省内外有一定影响的重要思想库和创新源。推动各级各类教育智库明确研究领域,凝练研究特色,健全组织架构,完善治理机制,构建多层次学术交流平台和成果转化渠道。建立以服务国家或区域教育发展为导向、以实质贡献为标准的评价和激励机制,激发优秀人才参与决策咨询的动力活力。建立健全决策部门与教育智库经常性沟通机制。支持社会力量发挥各自优势,形成一批社会化教育智库,增强发展活力。(省教育厅负责)
七、持续推动信息化时代的教育创新
(一)加强教育信息化基础设施建设。实施教育信息化基础保障能力提升工程,改造升级教育网络,大幅提高各级各类学校宽带网络接入速率,实现校园无线网络全覆盖,开展IPv6、5G等新一代互联网应用。推动智慧校园建设,普及使用便携式移动学习终端,强化智能教室、数字化实验室、数字图书馆、STEAM空间、虚拟仿真实训中心、物联网终端系统等建设,打造智慧后勤、智慧安防、智慧场馆等。实施网络信息安全保障工程,做到教育网络安全监测和安全等级保护全覆盖,网络安全防护和应急处置能力明显提升。(省教育厅、省大数据局负责)
(二)大力开发优质数字化教育资源。构建与国家新课程标准配套的基础教育数字教学资源,建设并完善数字教材和配套资源体系,优化教学、作业和评价资源库,推动基于知识图谱的标准试题库建设,强化数字教学资源的移动端适配能力。充分发挥“一师一优课、一课一名师”示范引领作用,形成覆盖基础教育阶段所有学段、所有学科的生成性、高品质、数字化教学资源体系,推动网络课程、精品课程建设。建成全国一流的高等教育和职业教育专业教学资源库,覆盖所有专业大类和主干课程。汇聚高校、企业等各方力量,显著扩增大规模在线开放课程资源,提升慕课服务品质,支持在校大学生和社会学习者的个性化学习。打造全民终身学习的资源库和服务平台,为终身学习提供更加规范、有序、便捷的信息化服务。(省教育厅负责)
(三)推进新技术与教育教学深度融合。建设整体应用“互联网+教育”大平台的智慧课堂,探索建立基于互联网特别是移动互联网的新型教学模式,推动形成“课堂用、经常用、普遍用”的信息化教学新常态。探索推进人工智能环境下教师人技协作支撑体系建设和课堂教学变革,借助于多模态交互形式,鼓励开发人工智能教学助手,全面促进智能技术与教育教学融合创新发展。助推因材施教和精准教学,帮助学生改进学习方式,提高学习效果。注重提高师生的信息化素养,实施信息化教学骨干教师专项培训计划,开展中小学生信息素养测评,将学生信息素养纳入学生综合素质评价,将新一代信息技术融入高校学科专业建设,深入推进教学改革,培养适应智能化时代需要的新型专业人才。推进“三个课堂”(专递课堂、名师课堂、名校网络课堂)建设应用,组建200个在线教育扶智团队,实现在线同步课堂和同步教研,将优质资源输送到农村学校和偏远地区,促进教育资源均衡配置。(省教育厅负责)
(四)完善网络化智能化教育管理与服务。不断完善覆盖全省各级教育行政部门和各级各类学校的管理信息系统及基础数据库,实现学生、教师、教育机构数据及时全面入库、动态监管、开放共享。建设完善省、市、县区域教育管理公共服务平台体系,实现上下互通和数据交换,提供一站式服务。在教育督导评估、学校办学绩效考核评价、学生学业质量监测等工作中,注重教育大数据挖掘和现代信息技术手段的应用。建设教育招生考试数据分析与应用平台,通过多维度多层次的大数据分析挖掘数据价值,为评估学生学业水平、调整教学策略提供科学依据。(省教育厅、省大数据局负责)
八、积极开创教育合作交流新格局
(一)构建教育国际交流合作平台。坚持“引进来”与“走出去”并举,面向更多国家构建教育合作伙伴关系,打造形成教育对外开放的桥头堡。以友城、友好合作关系等为桥梁,在巩固和提升既有对外交流平台基础上,面向“一带一路”沿线重点国家、重点地区,建成一批有较大影响力的常态化交流合作平台,支持中俄(山东)教育国际合作联盟、中日(山东)教育国际合作联盟等平台运行。增强与毗邻国家教育交流合作的频度和深度,加大与区域全面经济伙伴关系协定(RCEP)成员的教育合作,充分发挥临近日韩的区位优势,推动自贸区(港)教育创新发展。注重加强与欧美、“一带一路”沿线拥有一流教育资源国家的教育交流与合作。鼓励各地各校充分发挥各自资源优势,深入开展校际、城际教育交流活动,形成多元化、多梯次的教育对外开放格局。建设30个左右高水平高校国别与区域研究中心。(省教育厅、省委外办负责)
(二)提高中外合作办学水平。加强与世界高水平大学和学术机构的实质性合作,开展高水平人才联合培养和国际科技交流合作。利用海外优质教育资源建设高水平大学、高水平学科。支持与境外高水平院校合作办学、学生互换、学分互认。借鉴“双元制”等国际经验建设职业教育创新发展高地,将国际职业资格标准、教学标准、行业标准和教学资源引入人才培养体系,打造国际职业院校技能大赛品牌。建成20所左右国际化学校,有序扩大高中阶段中外合作办学规模。支持中国—上海合作组织地方经贸合作示范区建设,加强与国内知名高校的合作,建设中国—上合组织经贸学院,聚焦人才培养、科学研究、成果转化、经贸培训和高端智库建设,打造“一带一路”国际合作新平台。(省教育厅、省委外办负责)
(三)推进师资队伍国际化建设。统筹各类教师出国留学访学项目,继续实施“省校联合培养计划”,加强资助骨干教师、重点学科教师和优秀青年教师出国留学访学,提升境外访学和研修教师比例。有计划、成梯队选派各级各类学校教师赴国外培训、学习,不断更新国际先进教育教学理念和技术。鼓励教学科研人员接受国(境)外教育机构、企业、行业组织等机构邀请,赴国(境)外开展讲学、研修、见习、实训、学术交流,开阔国际化视野,跟踪国际科技前沿。加大高水平外专外教引进力度,加强中外教师教研合作,推动互学互鉴。鼓励高校积极引进国际化师资,吸引世界一流专家、学者来华任教,招聘具有较高外语水平的专业教师。(省教育厅、省委外办、省人力资源社会保障厅负责)
(四)培养具有全球胜任力的人才。加强中小学国际理解教育,树立人类命运共同体意识。探索建立初等、中等、高等教育不同学段间对口贯通的国际化人才培养体系,培养具有国际视野的高层次国际化人才。探索建立“外语+”“专业+”人才培养体系,培养“一精多会、一专多能”的国际化复合型人才。扩大外语非通用语种人才培养规模。大力培养“一带一路”建设急需的掌握外语的各类专业技术和管理人才,积极选派优秀学生赴国际组织实习。提高公派出国留学、培训的层次和质量,着力培养国家战略和区域重点行业发展急需的各类高端人才,重点支持发展潜力大的学生尤其是博士研究生赴国外一流大学、一流学科访学深造。积极探索后疫情时代教育国际化新趋势,充分利用远程在线教学模式提升我省教育的国际化水平。(省教育厅、省委外办负责)
(五)提升山东教育国际影响力。优化国际学生生源、国别和专业结构,探索建立优秀国际学生吸引、培养、储备和引进一体化系统,做强“留学山东”“山东省政府友城留学生奖学金”品牌。加强对外宣传,讲好山东教育故事。建成各级政府引导、学校和企业多方积极参与的国际学生奖学金体系。加强国际学生中国国情、法律法规教育,推进中外学生趋同化管理和服务。充分发挥孔子学院总部体验基地、国际儒学联合会曲阜研修基地、中外青少年交流基地及其体验中心的综合文化交流平台作用,打造国际知名的中华文化体验平台,促进中外人文交流。积极参与海外国际学校建设计划。(省教育厅、省委外办、省委宣传部负责)
(六)加强鲁台港澳教育交流合作。充分发挥海峡两岸大学校长论坛、鲁台职业教育交流大会等平台的作用,推进我省高校与台港澳高校在人才联合培养、优质师资和教育资源共享等方面开展多层次、宽领域的校际交流与合作。利用好我省在传统文化方面的优势,发挥山东省海峡两岸青少年儒学研习基地的作用,大力推动青少年交流,通过交流访问、文化研修等活动,增进台港澳青少年对祖国大陆(内地)的了解,增强对国家和民族的认同感、归属感和自豪感。(省教育厅、省委台港澳办负责)
九、建立健全具有山东特色的教育评价体系
(一)推动各级科学履行教育职责。健全完善各级党委教育工作领导小组议事决策规则和工作运行机制,加大统筹协调、宣传引导和督促落实力度。建立健全党政主要负责同志深入教育一线调研、为师生上思政课、联系学校和年终述职必述教育工作等制度。完善对市级政府及其有关部门履行教育职责评价的内容和标准,制定评价细则和评价办法,科学开展评价。指导各市完善对县级政府履行教育职责评价的内容和标准。坚决纠正片面追求升学率倾向,落实正确政绩观要求,对教育生态问题突出、造成严重社会影响的,依规依法问责追责。探索在部分县(市、区)设立教育评价改革试验区,选择部分有基础、有条件的学校进行试点,逐步扩大试点范围,点面结合、以点带面推进改革不断走向深入。(省委教育工委负责)
(二)完善学校评价标准。修订省级示范、一类、二类、三类幼儿园建设标准。积极探索“底线+特色”“规范+示范”实施路径,健全中小学办学基本规范落实机制,指导学校对标研判、依标整改,坚守办学底线;推进中小学全面育人优质校、特色校创建,激发学校发展内生动力,打造高品质学校。健全完善职业院校办学质量考核方案和专业(群)发展水平考核方案,综合利用用人单位、第三方、同行等多方评价的结果,引导职业院校按类型教育规律办学、面向市场灵活开放办学、内涵发展特色创新办学。推进本科高校分类考核,加强年度进步指数、相对发展成效和生均、师均指标考核。落实应用型本科高校建设指导标准,强化产教融合,注重服务区域经济社会发展。制定高水平大学和高水平学科常态化监测指标体系,开发监测评价系统,实行动态管理,优上劣下。加强学科专业评价,创新评价方式,突出学科的优势特色、实际贡献和专业的培养能力、培养质量,引导高校合理定位、科学发展。建立研究生教育综合评价制度,发布学位与研究生教育质量年度报告。完善高校继续教育办学评估指标体系,引导高校通过继续教育办学体系向社会开放优质数字化学习资源和教育服务,积极参与社区教育、老年教育,推动高校向社会有序开放图书馆、体育馆、实验实训基地等场所。(省教育厅负责)
(三)强化教师践行教书育人使命。制定符合教师岗位特点的考核评价办法,把认真履行教育教学职责作为评价教师的基本要求,明确岗位职责,加强岗位考核。完善中小学教师职称评价标准。推动高校探索长周期评价,健全同行专家评议机制,纠正片面以学术头衔、论文、奖项评价学术水平的做法。基础研究突出原始创新导向,主要衡量创新水平和科学价值,实行代表作评价;应用研究和技术创新突出实用价值导向,以解决生产实践中关键技术问题、产业化应用实际效果为主要评价依据;科技成果转化突出社会贡献导向,重点评价其对经济社会发展的贡献度和效益。完善一流专业、一流课程、教学改革研究、基层教学组织等项目遴选办法和教学成果奖励评审标准,突出立德树人根本任务,严格执行教授为本科生上课制度,着力培养高素质人才。强化一线学生工作,明确各级各类学校领导干部和教师参与学生工作的具体要求,高校青年教师晋升高一级职称,至少须有一年担任辅导员、班主任等学生工作经历,完善学校党政管理干部选拔任用机制,原则上应有思政课教师、辅导员或班主任等学生工作经历。优化整合涉教育领域各类人才计划,突出能力、水平、业绩、贡献导向。研究制定教材质量指导标准和教材使用综合评价制度,建立省级教材建设奖励制度。(省教育厅、省委组织部、省人力资源社会保障厅负责)
(四)促进学生德智体美劳全面发展。分学段、分类型研究制定大中小学和职业院校学生综合素质评价标准,统筹利用结果评价、过程评价、增值评价、综合评价等方式,完善学生德智体美劳评价办法。推进德育评价方式方法改革,探索运用大数据等现代信息手段,建立学生、家长、教师以及社区等多元参与的学生德育评价模式,建立学生品行表现纪实制度。探索开展学士学位论文(毕业设计)抽检工作。鼓励高校和科研院所将体育课程纳入研究生教育公共课程体系。全面实施中小学生艺术素质测评制度,进一步完善测评指标、内容和方式,将评价结果纳入初、高中学生综合素质评价。分学段制定劳动教育评价标准,加强过程性评价,将参与劳动教育课程学习和开展劳动、成果展示、劳动竞赛等实践情况记入档案,纳入学生综合素质评价体系。完善实习(实训)考核制度,确保学生足额、真实参加实习(实训)。(省教育厅负责)
(五)健全人岗相适的用人评价机制。建立健全以品德和能力为导向,以岗位需求为目标的人才使用机制。党政机关、事业单位、国有企业要带头扭转“唯名校”“唯学历”的用人导向,改变人才“高消费”状况。各级各类事业单位招聘时按照岗位需求确定学历层次、岗位条件,不得将毕业院校、国(境)外学习经历、学习方式作为限制性条件。省属企业要深化劳动用工制度改革,严格规范招录工作,不得违规设置性别、民族、地域、教育形式(全日制和非全日制)等限制性条件,消除就业歧视。建立健全多劳多得、优劳优酬的激励机制,省属企业完善市场化薪酬分配机制,全面实施全员绩效考核。(省教育厅、省委组织部、省人力资源社会保障厅、省国资委负责)
(六)深化考试招生评价制度改革。规范中小学招生行为,实现公办民办学校同步招生,坚决遏制掐尖行为。坚持以课程标准为命题依据,不断提升初中学业水平考试命题质量。完善初中学业水平考试制度,积极推进等级评价、等级呈现、等级录取。完善高中录取名额指标分配办法,促进初中均衡化发展。深化体育科目考试改革,初中、高中体育科目学业水平考试采取“运动参与+体质健康测试+运动技能测试”方式确定成绩,并逐步提高分值占比。自2022年秋季学期初中一年级学生开始,将艺术类科目纳入中考,采用“过程性评价+专项测试”方式确定考试成绩。完善高中学业水平考试管理办法,提升规范化、科学化水平。建立中等职业教育学业水平考试制度。进一步推进高考综合改革,完善分类考试、综合评价、多元录取的考试招生模式,健全促进公平、科学选才、监督有力的考试招生体制机制。进一步完善高等职业教育“文化素质+专业技能”考试招生制度,推进专业技能考试题库开发,建设专业技能考试标准化考场。积极探索引导考生科学合理自主选科的有效途径。推动高考综合改革与高等教育改革联动,打破高校“被动选才”的模式,赋予高校更大招生自主权。遵循考试评价的规律,创新命题方式,进一步提升命题质量,突出立德树人导向,重点考查学生运用知识分析解决问题的能力,促进学生核心素养的发展。稳妥推进艺术类专业省级统考。不断调整优化自学考试专业结构、课程结构,实现专业设置与产业需求、社会需求的有效对接。建设全面保障国家教育考试安全的综合保障平台,完善考试作弊行为监测防控技术体系。(省教育厅负责)
十、不断推进教育治理体系和治理能力现代化
(一)健全教育法规规章制度体系。坚持立改废释并举,形成系统完备、协调衔接、保障有力的教育法规规章体系,全面实现教育工作有法可依。推动制定《山东省老年教育条例》等法规。健全教育法规规章实施机制,建立定期检查、评估制度。严格落实教育行政规范性文件、重大教育决策合法性审查机制,完善责任追究制度。制定教育行政执法事项清单,落实执法责任制。建立重大教育违法事项通报制度和重点督办制度,开展重点领域执法专项行动,探索建立教育督导和教育执法协同机制,将教育行政执法工作纳入市级人民政府履行教育职责评价指标体系,作为评估市教育行政部门法治政府建设成效的重要内容。完善依法治校评价体系,发挥法治在学校治理中的重要作用,提高学校治理法治化水平。建立学校领导班子述法制度。推进学校法治工作队伍建设,建立高校总法律顾问制度。建立学校法律文书清单制度,健全学校法律纠纷依法处理机制。(省教育厅、省司法厅负责)
(二)深化教育领域放管服改革。转变政府管理方式,综合运用规划、标准、信息服务、督导问责等现代治理手段,把握办学方向,保障教育有序、健康发展。实施流程再造攻坚行动,推进“一次办好”改革不断深入。进一步推动简政放权、放管结合,打造精简高效政务生态。全面推动电子印章、电子证照、电子档案在教育政务服务中的应用,实现电子材料跨地区、跨部门互信互认。推动政务服务事项清单、办事指南、办理状态等相关信息在政务服务平台、移动终端、实体大厅、政府网站和第三方互联网入口等服务渠道同源发布。创新优化教育政务服务,推进中小学招生入学“一网通办”、高校校务服务一体化,综合运用容缺受理、告知承诺、数据共享、材料互认等方式,推动“进厅办、网上办、掌上办、云上办”,逐步实现“清单化、标准化、网络化、数据化、一体化”的数字化治理。(省教育厅、省大数据局负责)
(三)持续完善现代学校制度。加快建设依法办学、自主管理、民主监督、社会参与的现代学校制度。全面构建以学校章程为核心的制度体系,建立健全章程执行监督机制,督促学校以章程为统领,完善内部治理结构和规章制度。完善党组织领导下的中小学校长、幼儿园园长负责制,健全教职工民主参与管理制度。完善现代职业学校制度,建立学校、行业、企业、社区等共同参与的学校理事会和董事会。全面落实普通高校党委领导下的校长负责制,健全学术委员会、理事会工作机制,强化学术治理和社会监督。建立健全民办学校理事会(董事会)、监事会制度,规范理事会(董事会)、监事会成员结构。完善校长选聘机制,依法保障校长行使管理权,完善职工代表大会制度,形成决策、执行、监督相互独立、相互制约的法人治理结构。(省教育厅、省民政厅负责)
(四)深入推进新时代教育督导体制机制改革。充实调整省政府教育督导委员会,统筹领导协调教育督导工作。强化各级政府教育督导职能,依法依规设置各级人民政府教育督导机构,配备满足需要的工作人员,确保在本级人民政府领导下独立行使职能,形成科学完善的督政、督学、评估监测三位一体的教育督导体系。对下级政府及有关部门开展综合督导、专项督导,督促各级政府依法履行教育职责,落实教育优先发展要求;对各级各类学校开展经常性督导,指导学校规范办学行为、实施素质教育;建立归口管理、多方参与的教育质量评估监测体系,对学校教育教学质量开展科学的评估监测与评价;强化教育督导结果运用,完善并落实督导报告、反馈、整改、复查、约谈、通报、问责等相关制度,切实提高评估监测与评价的使用效能。落实教育督导工作经费和各项激励政策。(省教育厅、省委编办负责)
(五)优化教育经费投入和管理机制。落实教育优先发展战略,确保省级财政教育投入年均增长10%左右。全面落实各教育阶段生均财政拨款标准,加大教育项目资金投入力度,确保一般公共预算教育支出逐年只增不减,确保按在校学生人数平均的一般公共预算教育支出逐年只增不减。完善非义务教育培养成本分担机制,建立健全收费动态调整和分类定价、优质优价收费制度。支持社会力量兴办教育,逐步提高教育经费总投入中社会投入所占比重。支持高校多渠道筹资,发挥教育基金会作用,吸引社会捐赠。科学管理使用教育经费。全面落实管理责任,建立健全“谁使用、谁负责”的教育经费使用管理责任体系。全面改进管理方式,建立健全教育经费监管体系。全面提高教育经费使用绩效,建立健全体现教育行业特点的绩效管理体系。全面增强管理能力,提高教育财政干部队伍依法理财、科学理财水平。(省教育厅、省财政厅、省发展改革委负责)
(六)健全教育领域风险防控机制。全面落实一岗双责,强化校园安全网格化管理,打造综合监管的工作格局,减少一般事故,防止发生较大及以上学校安全责任事故,提升平安校园建设水平。创新安全教育方式,提高学生自我保护意识,增强防灾和自救自护能力。完善学校安全管理责任体系,实施高等学校公共安全保障提升工程,全方位落实中小学幼儿园校园安防基础建设达标;注重高新技术产品应用,着力推进校园智慧安防系统建设,建立“探头站岗、鼠标巡逻”校园安全风险防控预警平台,实现校园安防系统与公安、教育信息化应用服务体系的有效融合。强化校园周边综合治理,完善校园欺凌和校园暴力治理体制机制,确保校车安全、校舍安全、食品安全,狠抓预防溺水治理,形成共建共治共享格局。加强学校食堂规范管理,确保营养健康。强化校园安全应急处置能力建设。全面提高意识形态领域安全、舆情处理和网络安全防范能力。坚持教育与宗教相分离原则,坚决抵御和防范宗教向校园渗透。(省教育厅、省公安厅、省委统战部负责)

十一、强化组织领导和实施
(一)加强党对教育工作的全面领导。建立健全党委统一领导、党政齐抓共管、部门各负其责的教育领导体制,及时研究解决教育事业发展中的重大问题,协调动员各方面力量共同推进教育高质量发展。选优配强教育行政部门和学校领导班子,把政治过硬、品行优良、业务精通、锐意进取的优秀干部选配到领导岗位上来,建设高素质教育系统干部队伍。坚持把政治建设摆在首位,加强各级各类学校党建工作,做到党建与业务工作相融合、相促进,把党的教育方针全面贯彻到学校工作各方面,充分发挥基层党组织的战斗堡垒作用,切实发挥党员的先锋模范作用。落实好意识形态工作责任制。加强统战工作机构和干部队伍建设,配齐配强高校统战干部和统战委员。进一步落实全面从严治党主体责任和监督责任,强化“一岗双责”。加强监督执纪问责,着力解决群众身边的不正之风和腐败问题,推动全面从严治党向纵深发展,营造风清气正的政治生态和育人环境。(省委教育工委、省委组织部、省委宣传部、省委统战部负责)
(二)统筹推进规划目标和任务落实。构建全方位协同推进教育高质量发展的有效机制,把教育事业发展纳入全省经济社会发展总体规划及其实施体系中,强化教育规划与其他专项规划的协同实施,推动教育体系与科技体系、产业体系、社会体系有机衔接。各市、各高校要结合实际,制定本区域、本学校教育规划,充分体现地方、学校特色,合理确定目标任务,形成一地一案、一校一案推进教育高质量发展的生动局面。完善规划实施监测评估机制,定期对各项指标进行跟踪分析,及时总结经验、发现问题、提出对策,科学审慎地修订规划和滚动编制阶段性重点项目、行动计划。健全规划实施督导问责机制,将教育规划重点任务推进情况作为评价各级政府履行教育职责的重要内容,定期开展督导检查,主动接受各级人大执法监督和政协民主监督。加强规划实施的信息公开,接受社会监督。优化舆论宣传引导机制,搭建社会各界关心教育、建言教育、支持教育的平台,及时宣传报道推动教育高质量发展的重大战略举措和进展情况。广泛传播科学的教育理念与方式方法,汇聚教育发展正能量,形成全社会关心、支持和主动参与教育高质量发展的良好氛围。(省委教育工委、省委宣传部负责)