2020年6月,教育部率先发布了《职业院校数字校园规范》(下文简称“职校规范”);2021年3月,教育部紧接着发布了《高等学校数字校园建设规范(试行)》(下文简称“高校规范”)。

这两份规范从建设目标、原则、建设框架、详细建设内容(IT基础设施、信息资源、应用建设、网络安全)、组织能力、评价体系等多个方面,为各类院校的数字校园建设提供了执行参考。小编仔细研读并对比了两份材料,下面来扒一扒有哪些核心看点,以供各高校进行信息化建设时参考和应用。

看点1:建设目标
高校提出“核心业务数字化转型”,职校要求“五新”
两份文件都继续沿用“数字校园”而不是“智慧校园”,并指出:各种新技术的核心都是数字化,“数字化”是教育信息化的基本特征;智能校园或智慧校园是数字校园发展的高级形态,是今后发展的方向。
高校规范中将建设目标定义为:围绕立德树人根本任务,结合业务需求,充分利用信息技术特别是智能技术,实现高等学校在信息化条件下育人方式的创新性探索、网络安全的体系化建设、信息资源的智能化联通、校园环境的数字化改造、用户信息素养的适应性发展以及核心业务的数字化转型。
职校规范将建设目标定义为:创新教育教学模式,提高教学质量,再造管理流程,提升校园文化生活品质,拓展对外服务的范围,引领学校现代化发展,增强学校的核心竞争力,为职业院校培养高素质劳动者和技术技能人才提供信息化支撑和保障;具体提出新生态、新体系、新模式、新规律、新机制的五“新”。
看点2:建设原则
高校“适度超前”,职校“绩效导向”
建设原则部分,除了“整体规划、顶层设计、标准引领、分步实施”,两者均提到了“体验优先、应用导向”——高校规范提出“重视用户体验、以师生的使用体验作为数字校园建设运行重要的评价指标”;职校规范提出“师生是服务对象,不是管理对象”的理念, 要求提升师生的体验感、获得感、安全感和幸福感,通过应用,持续推进机构变革、业务流程优化再造、管理服务和制度创新等。
同时,高等规范提出“适度超前”,在性能、容量等方面可适度超前,使系统具有良好的可扩展性和灵活性,以保证技术平台能够适应业务需求的变化;探索创新应用,倡导区块链、边缘计算、智联网等技术的应用。
职校规范强调“绩效导向”,克服为建设而建设,充分考虑“是否更加便捷高效、是否提高了管理服务效率、是否降低了管理服务成本”。
看点3:基础设施
高校探索5G、物联网、人工智能平台建设
在网络方面,高校规范除了校园出口、主干、接入网的规范定义,提出了对物联网、5G校园网的探索;数据中心对“云计算平台、大数据平台、人工智能平台”均有提及,可作为创新突破的方向。其中,人工智能平台及工具应提供机器学习、算法服务、模型管理等核心能力,提供人工智能算法的开发、训练、部署、运行和管理能力。
职校规范在教学环境、仿真实训系统环境、平安校园(如智能安防、视频监控、出入口管理、周界防护、车辆管理、电子巡查、消防可视化等)、能源管理(如变电所、电计量、给水官网、公寓电预付费、路灯照明管控、物业与工程管理等)等方面有较多的篇幅。
看点4:信息资源
高校拓展科研资源,职校看重教学&仿真实训
高校规范对基础数据、业务数据、教学资源、科研资源有较全覆盖。其中,教学资源除了在线课程、数字化教材、实验实践资源,还包括了学术报告类资源。科研资源包括电子数据库资源、科学数据资源、应用软件资源、机构知识库、数字化文化资源、信息资源管理服务。
职校规范突出通用教学资源、仿真实训(如实训软件、实验软件、实习软件)、数字场馆(如职业体验馆、数字博物馆、数字艺术馆、数字科技馆)、数字图书馆等。
看点5:基础服务
高校要求夯实基础应用服务平台,职校相对弱化
高校规范提出“学校层面需要建设开放统一的基础应用服务平台,加强基础应用服务能力,促进应用系统的快速实施、有效集成和不断创新,更好服务学校各单位和用户”。常见的基础应用服务包含身份管理、流程服务、支付服务、消息服务、日历服务、报表服务、音视频服务、位置服务、应用管理等。
职校规范对数据标准与中心数据库、统一身份等基础应用服务仅作为一站式服务平台的建设内容。
看点6:应用建设
高校关注教科研协同,职校关注产教融合办学
高校和职校规范中,在线教学、课堂教学、混合式教学均为核心关注点。
差异化的地方在于:高校关注对社会实践、创新创业、学科竞赛、论文训练等活动管理;科研方面尤为关注“提供文献资料、科学数据、科学计算等服务”。
职校规范关注“现代学徒制、中高职贯通人才培养模式、3+N人才培养模式”的信息化支撑,如“知识点+技能点+信息技术”任务导向教学模式及顶岗实习、职业培训、双创教育;国家“学分银行”系统,1+X证书信息管理服务系统的对接。此外,对“教学管理与评价”也设立了单独的章节,尤其提到”实现涵盖培养目标、专业设置、课程与资源、教学运行、校企合作、保障条件等多方面情况的动态检测和分析评价,为管理者提供科学决策、为学生提供及时的学习反馈,为教师提供教学改进的依据”。
看点7:组织能力
职校提出信息化领导力,高校关注教师信息化素养
高校规范对信息化素养的组成要素、培训内容进行了定义。从高校信息化的组织机构、人员队伍、规章制度、标准规范、经费保障、运维服务、综合评价等方面对数字校园保障体系进行规范。
职校规范对组织体系,如教育信息化的领导力、组织机构、政策规范、信息化人力资源、建设与应用机制(如规划与建设机制、人员培训体系、经费保障机制)进行了定义, 提出“教育信息化领导力在很大程度上影响和决定一所学校数字校园建设的进程和水平”。
组织方面,高校和职校两者都要求设立“校院两级信息化管理和专业技术岗位/专职信息化人员”;经费方面,均提到要“设立常态化的数字校园建设与应用资金,形成可持续经费投入机制”。
职校规范还对信息化应用与推广工作进行定义,包括:师生和管理人员信息化意识和能力的提升、人员培训体系和机制的建设、信息化政策和激励机制的建设、教育技术服务体系的建设。
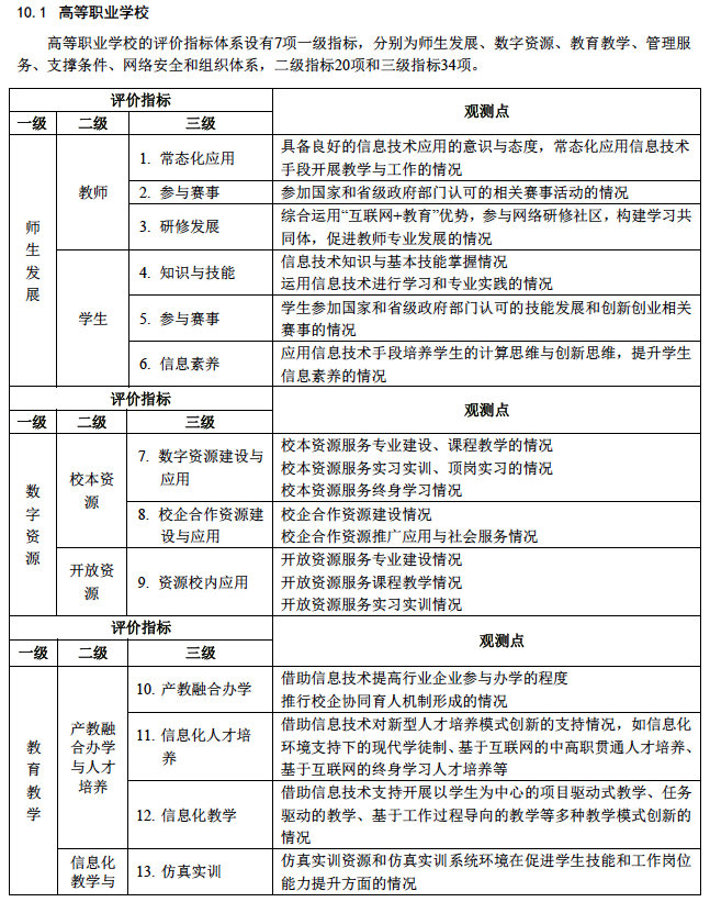
看点8:评价体系
职校提供三级指标评价体系及其评测点
高校和职校规范两者均提出采用“以评促建,评建结合”的原则。
高校规范要求数字校园评价内容应包括规划、建设、运维服务、用户素养等方面所达到的水平和程度。
职校规范还对高职、中职两类学校分别建立了三级指标及其观测点,有比较深入的参考价值。
